Services / Discovery
Discovery.
Our Discovery process ensures your digital product begins with a strong foundation. While a standard scoping session may get things moving, our structured Discovery dives deeper, allowing for comprehensive planning and refined prototyping. With Discovery, we craft a clear development pathway and high-fidelity prototypes to bring your project closer to a successful launch.




DISCOVERY
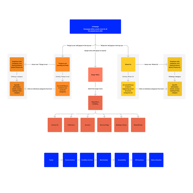
Scoping Process.
Getting to Know You
Discovery & Alignment
Scope & Structure
Designing the Experience
Ready to Build
Getting to Know You
Discovery & Alignment
Scope & Structure
Designing the Experience
Ready to Build
DISCOVERY
Deliverables.
DISCOVERY
